沈阳教育局最新通知!疫情防控期间严禁这件事!
〖壹〗 、月20日,沈阳市“双减”试点工作领导小组办公室下发通知 ,明确要求,在疫情防控期间,严禁任何形式的线下培训。以下是通知的详细内容:严禁线下培训活动:按照市防指令要求 ,沈阳市严禁各类培训机构以任何形式开展线下培训活动 。这包括关闭门店,停止与培训有关的所有聚集性活动,旨在坚决杜绝违规“黑班 ”和各类隐形变异培训行为。

〖贰〗、沈阳市教育局在2021年寒假期间,针对在职中小学教师有偿补课问题 ,开展了专项治理行动,并下发了《沈阳市教育局关于在2021年寒假期间集中开展在职中小学教师有偿补课问题专项治理的通知》。该通知明确指出,对在职中小学教师在疫情防控期间参与有偿补课的行为 ,将严肃处理直至开除 。

〖叁〗、有偿补课属违规行为:沈阳市第127中学教师金某有偿补课,违反廉洁纪律与职业道德,依据《事业单位工作人员处分暂行规定》《中小学教师违反职业道德行为处理办法》及《沈阳市教育局关于防控新冠疫情期间严肃查处在职中小学教师违规补课的通知》 ,被给予开除处分。
〖肆〗 、政策依据:处理措施依据《民办教育促进法》《未成年人保护法》及沈阳市“双减”政策、疫情防控相关规定执行。官方提醒与建议对机构:沈阳市教育局要求全市校外培训机构严格规范办学行为,禁止超范围培训、虚假宣传,落实疫情防控主体责任。
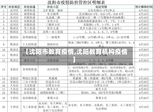
〖伍〗、建立中风险地区 、重点管控区域内病患120救护转运绿色通道;未设置发热门诊的医疗机构如发现发热或可疑症状人员 ,一律不得擅自处置,要第一时间安排120急救车免费转运至就近发热门诊处置 。
〖陆〗、在疫情大背景之下,擅自营业后被处罚 ,并责令停止营业。这件事情告诉我们疫情防控是重中之重,只有在疫情稳定下才能正常开展工作和生活。根据相关新闻报道,沈阳市新冠肺炎防控指挥部发布一份公告 。其中有一条是针对当地美容、按摩 、棋牌等31家市场主体经营单位无视之前防疫的政策和相关规定,擅自营业。

沈阳市教育局:师生非必要不离沈
沈阳市教育局要求师生非必要不离沈 ,是为了确保学生平安快乐度假并如期顺利开学报到所做出的疫情防控安排。具体说明如下:发布背景与目的:暑期过半,为确保学生度过一个平安快乐的假期,并如期顺利开学报到 ,沈阳市教育局、市疾控中心再次发布暑期疫情防控提醒 。
科学有序讲规矩:自觉养成戴口罩、勤洗手 、常通风、“一米线”等良好生活习惯。师生员工遵循学校家庭“两点一线 ”,非必要不离开学校驻地,做好校园、家庭环境卫生 ,谨慎购买国外或国内中高风险区的物品,取件 、拆件前全面消毒清洁。
学生到校后非必要不离开学校确需外出,需向同时向德育室报备 。师生外出审批制度 为加强疫情管控工作 ,最大限度阻断疫情传播扩散渠道,减少外出被疾病传播的风险,保障全体师生的身体健康和生命安全 ,学校决定,在疫情防控期间加强校园出入管理,实施外出审批制度。
教育部:考试取消!返校延期!这地1000余师生集中隔离,疫情反扑下最要紧的...
教育部未统一要求全国考试取消与返校延期,但部分疫情严重地区的教育部门根据实际情况作出了取消期末考试、提前放假、延期返校等调整。具体如下:考试取消与返校延期情况部分地区取消期末考试:受疫情影响 ,部分地区教育部门为保障学生安全,取消了期末考试 。
沈阳小学28日上学吗
〖壹〗 、通过查询相关资料显示:沈阳6月28日不上学,幼儿园 ,中小学,线下培训机构,连续三天核酸。最快在6月31日和6月6日分别有序复课。
〖贰〗、生日月份限制:一般来说 ,沈阳市的小学入学年龄截止日期为8月31日。这意味着,只有在当年8月31日之前年满6周岁的儿童才有资格在当年入学 。如果孩子的生日在9月1日或之后,那么他们通常需要等到下一年才能入学。
〖叁〗、023年沈阳中小学统一于2023年3月1日开学。第一学期:沈阳市义务教育学校统一于2022年9月1日开学 ,2023年1月13日结束,共20周 。寒假从2023年1月14日开始,2月28日结束。2023年3月1日开学。









